hi kray users, i've this scene and when I have a few windows I can never have a good lighting.
in this scene only windows is door window above the stairs, so i ask if you have same tips & trick for add other light in the room.
if so what's good position of light? with only one light at the door/window I overexposed portions and black portions near table and chair.
there are artificial lighting on wall but are 10cm x 10 cm applique (4 for all)
i've not scene with me...but this is the plan.
thank's for help
how light this scene?
how light this scene?
Last edited by nico on Sat Dec 12, 2009 5:45 pm, edited 1 time in total.
Re: how light this scene?
please compare the 2 images. this is really low setting only to show how to light up a room with only one small opening.
kray settings are:
1. physky
2. kray QLWF of 1.6 (it add that dark corner and contrast)
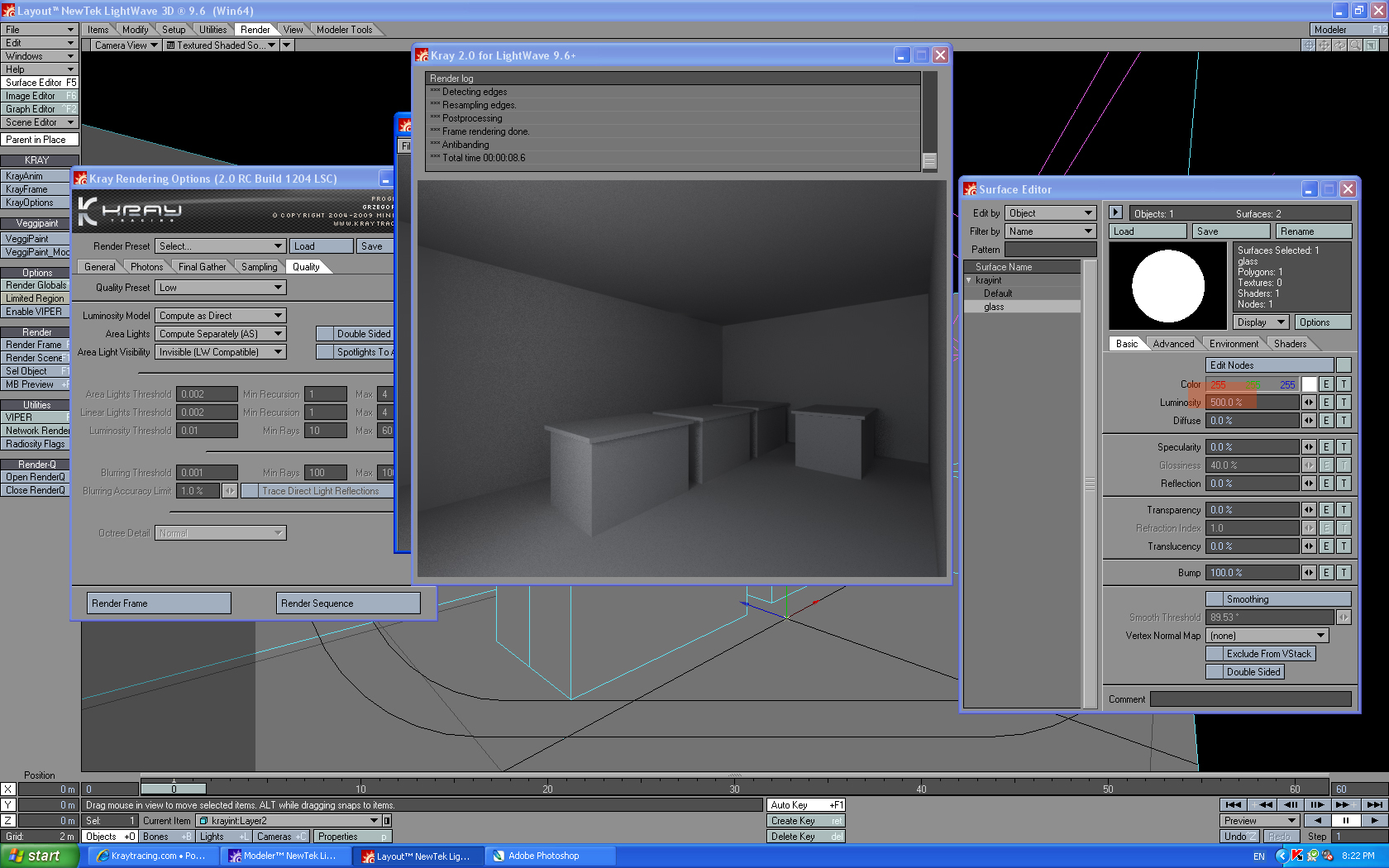
3. on the quality tab of Kray, change the "luminous model" to "compute as direct" (see image)
4. all kray setting are in LOW mode.
the luminous material is on another layer just incase you wanted it not shown
adjust the value according to your taste, as you can see from the sample image, the difference from 100 and 500 is obviuos.
play around until you are satisfied and once satisfied, you will be happy.
remember, all the images shown here at the gallery started from trial and error so dont be afraid to do a lot of testing.
hope this helps.
kray settings are:
1. physky
2. kray QLWF of 1.6 (it add that dark corner and contrast)
3. on the quality tab of Kray, change the "luminous model" to "compute as direct" (see image)
4. all kray setting are in LOW mode.
the luminous material is on another layer just incase you wanted it not shown
adjust the value according to your taste, as you can see from the sample image, the difference from 100 and 500 is obviuos.
play around until you are satisfied and once satisfied, you will be happy.
remember, all the images shown here at the gallery started from trial and error so dont be afraid to do a lot of testing.
hope this helps.
Re: how light this scene?
Here's the trick:
by default lumi polygons will not emmit any light when you turn ON "unseen by rays". But usually you would want them to emmit light and still be unseen by camera (in reflections and refractions).
Luckily we have added a workaround for this. Until we add it to GUI you need to write this to the tailer commands:
lwo2unseenbyrays_affectsgi 0;
More here: lwo2unseenbyrays_affectsgi
by default lumi polygons will not emmit any light when you turn ON "unseen by rays". But usually you would want them to emmit light and still be unseen by camera (in reflections and refractions).
Luckily we have added a workaround for this. Until we add it to GUI you need to write this to the tailer commands:
lwo2unseenbyrays_affectsgi 0;
More here: lwo2unseenbyrays_affectsgi
- Jure